历史防诈骗警示

尊敬的用户:

 

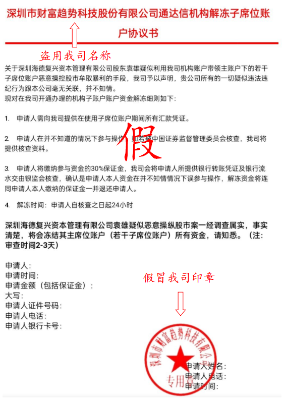
  2021年11月29日,我司针对网上流传的名为“深圳市财富趋势有限公司 专用机构通道通达信机构 签约现场内部发布会”的视频及时发布了相关防诈声明,相关涉事主体不仅没有停止不法行为,反而继续实施诈骗,冒充我司法务部发布所谓解冻子席位账户协议书”(声称联系人为“通达信法务部的李振”),要求申请人提供相关资料,并缴纳保证金!(下图为冒充我司实施二次诈骗发布的协议书的部分截图)

 

 

  我司严厉声明如下:经查我司无名为“李振”员工,所谓“通达信法务部的李振纯属假冒,我司也从未发布相关协议书,也不会在没有合法依据的前提下向任何用户以任何名义收取任何形式的保证金,我司从始至终与该视频中的签约发布会及后续解冻子席位账户事件没有任何关系。请广大用户不要上当受骗!

  我司全称为:深圳市财富趋势科技股份有限公司,注册商标:通达信,请广大用户认准我司字号及我司唯一官网(https://www.tdx.com.cn),凡涉及我司任何新闻类消息请首先至我司官网进行验证,如有任何疑问请及时按照我司官网提供的联系方式与我司联系。

  我司郑重提醒正在进行不法活动的单位/个人,请立即停止不法行为!我司保留对任何通过非法手段侵犯我司权益、损害我司声誉和形象的不法分子追究法律责任的权利!

 

  特此公告!

 

 

深圳市财富趋势科技股份有限公司

2021年12月13日

地址:深圳市福田区梅林街道梅都社区中康路136号深圳新一代产业园5栋1801 客服电话:027-87788668

投诉邮箱:[email protected] 信函或现场投诉:武汉市光谷软件园C3栋9楼

©2025 All Rights Reserved By 深圳市财富趋势科技股份有限公司 粤ICP备14046812号 B2-20110213

粤公网安备 44030402003588号